このブログの戦闘力は…?技術スタックをドラゴンボールで例えてみた!
公開日: 2025/8/11
著者: Oregashima
オッス!オラ悟空!…じゃなくて、Sparrowだ!
みんな、このブログを読んでくれてありがとな!
突然だけど、みんなが今見てるこのブログが、どんな技術でできてるか気になったことはないか? 「ただのブログだろ?」って思うかもしれねぇけど、実はその裏側では、オラたちの宇宙みてぇに、すっげぇヤツらが集まって一大スペクタクルを繰り広げてるんだ。
今回は特別に、このブログを支える技術スタックっていうヤツらを、みんな大好き「ドラゴンボール」に例えて紹介してみっぞ!
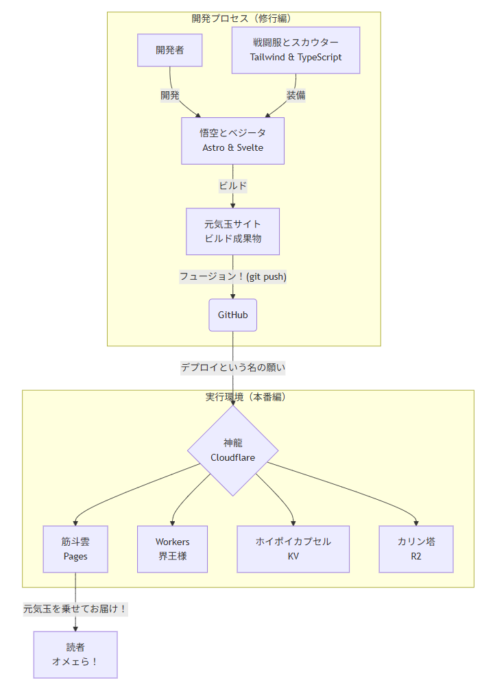
このブログの構成員(技術スタック)たち!
まずは、オラたちの仲間たちがどんな関係で戦ってるのか、この図を見てくれ!

Astro:孫悟空
このプロジェクトの主人公、それが「Astro」だ! 悟空みたいに、普段は気を抑えてて(静的サイト生成で超高速表示)、必要な時だけ「スーパーサイヤ人」になる(JavaScriptを必要な部分だけ動かす)ことができる、すっげぇヤツなんだ。 しかも、SvelteだろうがReactだろうが、いろんなヤツらの力を一つにまとめる「元気玉」みてぇなことも得意なんだぜ!
Svelte:ベジータ
悟空(Astro)の隣で戦う、誇り高きサイヤ人の王子「Svelte」! ベジータみたいにストイックで、無駄な動き(コード)を一切許さねぇ。コンパイラっていう修行で、自分を極限まで高めてから戦いに挑むから、めちゃくちゃ身軽で強いんだ。Astroとは最高のライバルであり、最強のタッグだ!
Cloudflare:神龍(シェンロン)
「いでよ神龍!そして願いをかなえたまえ!」 プロジェクトの無理難題を何でも叶えてくれるのが、この「Cloudflare」だ。まさに神龍!
- Cloudflare Pages(筋斗雲): オラたちの作ったサイトを、世界中のどこにでも一瞬で届けてくれる、まさに筋斗雲だ!
- Cloudflare Workers(界王様): 普段は見えねぇ宇宙の果て(エッジ)から、APIっていう強力な技でオラたちをサポートしてくれる。界王様みたいに、いざという時に頼りになる存在だ。
- Cloudflare KV & R2(ホイポイカプセル & カリン塔): メンバー情報みてぇなデータは「KV」っていう便利なカプセルに、画像みてぇなアセットは「R2」っていうカリン塔みてぇな場所に保管してるんだ。コンパクトだけど、何でも入っちまう!
そして何より、神龍(Cloudflare)のすげぇところは…
オラたち、実はサーバーっていうヤツを一切持ってねぇんだ!
普通、ウェブサイトを動かすには24時間365日動かしとかないといけないコンピューター(サーバー)が必要なんだけど、Cloudflareの仲間たちが全部やってくれるから、オラたちは修行(開発)にだけ集中できる。まるで、界王様がオラたちの修行の面倒を全部見てくれてるみてぇだろ?
しかも、これだけのことをしてもらって、今のところ**タダ(無料)**なんだ!信じられるか!?まるで7つのドラゴンボールを苦労して集めたのに、願い事を3つもタダで叶えてくれるみてぇだろ!これも、それぞれのサービスをうまく組み合わせて、無駄な力を使わねぇように工夫してるからできることなんだ。
Tailwind CSS:戦闘服
どんな激しい戦い(UIデザイン)にも耐えられる、伸縮自在の戦闘服!それが「Tailwind CSS」だ。
「btn」とか「text-xl」みてぇな呪文を唱えるだけで、あっという間にカッコいいデザインが出来上がる。もうギニュー特戦隊みたいなポーズで悩む必要はねぇんだ!
TypeScript:スカウター
「戦闘力たったの5か…ゴミめ」 コードの戦闘力(品質)を測り、エラーっていう名の雑魚敵を事前に察知してくれるのが「TypeScript」だ。 こいつのおかげで、オラたちは安心して修行(開発)に打ち込めるってわけだ!
Git & GitHub:フュージョン
オラたち開発者一人ひとりの力を、一つに合わせる究極の技! 「フュージョン、はっ!」で、バラバラに開発した機能が一つになって、もっと強力なサイトが生まれるんだ。まさに奇跡の合体さ!
まとめ
どうだ?このブログが、ただもんじゃねぇってことがわかってくれたか?
悟空(Astro)を中心に、ベジータ(Svelte)や神龍(Cloudflare)みてぇな頼もしい仲間たちが力を合わせることで、この快適なブログが成り立ってるんだ。
まるでオラたちみてぇだよな!
それじゃ、またな!